FrontPage

2011/07/15からのアクセス回数 6678

ここで紹介したSageワークシートは、以下のURLからダウンロードできます。

http://www15191ue.sakura.ne.jp:8000/home/pub/17/

また、Sageのサーバを公開しているサイト(http://www.sagenb.org/, http://www15191ue.sakura.ne.jp:8000/)にユーザIDを作成することで、ダウンロードしたワークシートを アップロードし、実行したり、変更していろいろ動きを試すことができます。

Sageでグラフを再現してみよう:階層ベイズ法

この企画は、雑誌や教科書にでているグラフをSageで再現し、 グラフの意味を理解すると共にSageの使い方をマスターすることを目的としています。

今回は、 道具としてのベイズ統計 のp196の学生のテスト結果を階層ベイズ法を使って表現した図を題材にします。

fig1.png

sageへの入力:

# Rのユーティリティ関数を読み込む
attach(DATA+'RUtil.py')    	
# ユーティリティ関数は以下のコマンドで内容を確認できます(#を外して実行してください)
# printFile("RUtil.py")

データの度数分布

学生のテスト結果は、10点満点中、Xのような得点になっています。

これまで、度数分布図はRを使っていましたが、点数毎のカウント数を保持する辞書型変数を plot関数に渡すと度数分布が表示されることが分かりました。

sageへの入力:

X = [1, 0, 10, 4, 10, 10, 10, 6, 4, 10, 1, 9, 0, 5, 10, 7, 1, 9, 2, 8]
N = len(X)
r(X).name('X')
r(N).name('N')

sageの出力:

[1] 20

度数を計算する関数_mkHist

度数を計算する関数_mkHistを以下のように定義します。 処理は、データの値毎にカウント数をアップしているだけです。 ポイントとしては、hist.setdefaultを使って要素が未定義 の場合に、0をデフォルト値としているところです。

作成した度数分布図をhist_plt変数に保持しておきます。

sageへの入力:

# 度数分布の作成
def _mkHist(data):
    hist = {}
    for k in data:
        hist.setdefault(k,0)
        hist[k] += 1
    return hist

sageへの入力:

# Xの度数分布を表示
hist_plt = list_plot(_mkHist(X))
hist_plt.show(figsize=4)

out1.png

階層ベイズ計算プログラムJAGSをRから使う

階層ベイズのギブス・サンプリングを行うプログラムJAGSをRから使うためのライブラリ を呼び込みます。

rjagsについては、singular piont氏の「 JAGSを使ってギブスサンプリングを試してみた 」を参考にしました。

sageへの入力:

# ライブラリ指定
r('library(rjags)')

sageの出力:

 [1] "rjags"     "coda"      "lattice"   "stats"     "graphics"  "grDevices" "utils"     "datasets" 
 [9] "methods"   "base"     

二項分布の場合

学生の持つ問題解決能力をq(皆同じ値と仮定)とすると、i番目の学生が10点満点中k点を取る確率\(p_i\)は以下のようになります。 $$ p_i = {}_{10} C_k q^k (1 - q)^{10 - k} $$

jagsモデル定義

jagsのモデルファイルは、とても簡単です。

i番目の学生得点は、dbin(q, 10)に比例し、 $$ x_i \sim dbin(q, 10) $$ 問題解決能力をqは、一様分布dunif(0, 1)に比例すると仮定します。 $$ q \sim dunif(0, 1) $$

これをJAGSのモデルで記述すると、以下のようになります。(とてもストレートで読みやすいと思いませんか)

sageへの入力:

# model定義ファイル
printFile("ex_5.jags.txt")

sageの出力:

model {
    for (i in 1:N) {
        x[i] ~ dbin(q, 10)            
    }
    q ~ dunif(0,1)
}

jagsモデルの作成

上記のモデルを使ってjagsのモデルオブジェクトを生成します。

dataとして、学生の得点Xとサンプル数Nを渡します。

n.chainsで4つのチェインを指定し、n.adapt=1000で稼働検査期間(buring in period)を1000と指定します。

sageへの入力:

# mcmcモデルの作成
file = DATA + "ex_5.jags.txt"
junk = r('mcmc.model <- jags.model("%s", data=list("x"=X,"N"=N), n.chains=4,   n.adapt=1000)'%file)

mcmcサンプリング

サンプリングには、jagsをそのまま使うのではなく、codaを使ってサンプリングを行います。 これによって、サンプリング後の収束判定や変数の分布図のプロット等がとても簡単になります。

coda.samplesの引数で、サンプリングする変数名qとサンプリング数1000を指定します。

sageへの入力:

# サンプリング(途中経過が出力されるので、junkで吸収)
junk = r('mcmc.sample <- coda.samples(mcmc.model, c("q"), 1000)')

サンプリング結果の出力

summary関数を使ってサンプリング結果を出力します。

qの平均値が0.5837391、qの標準偏差が0.0349724と求まっています。

sageへの入力:

# 出力結果
r('summary(mcmc.sample)')

sageの出力:

Iterations = 1:1000
Thinning interval = 1 
Number of chains = 4 
Sample size per chain = 1000 

1. Empirical mean and standard deviation for each variable,
   plus standard error of the mean:

          Mean             SD       Naive SE Time-series SE 
     0.5837391      0.0349724      0.0005530      0.0005507 

2. Quantiles for each variable:

  2.5%    25%    50%    75%  97.5% 
0.5149 0.5601 0.5839 0.6083 0.6501 

変数の収束状態と分布図の出力

変数の収束を数値で判断する場合には、codaのgelman.plot等を使いますが、 ここでは、plot関数でqのサンプルリング状況とqの密度分布を表示してその収束 具合を表示します。(pdfからpngへの変換に時間がかかるためグラフの例はこれだけにします)

sageへの入力:

# グラフ表示(変換時間がかかる)
graph = preGraph('ex5_q.pdf')
r('plot(mcmc.sample)')
postGraph(graph)

out2.png

計算結果をsageに返す方法

jagsの計算結果をsageに戻すには、sageobj関数を使用してsummary結果を sageに渡します。

summaryをsageobjに変換した結果を見やすくしたもの以下に示します。

DATAの中のstatistics辞書に含まれるDATAが結果であることが分かりました。 これを使ってqの統計情報をq_statに代入しています。

sageへの入力:

# 統計情報をSageに戻る方法
# summaryをsageobjに変換した結果を見やすくしたもの
	'_r_class': 'summary.mcmc', 
	'_Names': ['statistics', 'quantiles','start', 'end', 'thin', 'nchain'], 
	'DATA': {'start': 1, 
		'quantiles':{
			'_Names': ['2.5%', '25%', '50%', '75%', '97.5%'], 
			'DATA':[0.513481769858723, 0.559770434697337, 0.583772200385166,0.607076674579427, 0.650723254372329]
		}, 
		'statistics': {'_Names':['Mean', 'SD', 'Naive SE', 'Time-series SE'], 
			'DATA':[0.583363967387052, 0.034643219966608, 0.000547757402883519,0.000513408728594538]
		}, 
		'end': 1000, 
		'thin': 1, 
		'nchain': 4
	}
}

sageへの入力:

# summaryからqに関する統計情報を抽出
summary = sageobj(r('summary(mcmc.sample)'))
q_stat = summary['DATA']['statistics']['DATA']; q_stat

sageの出力:

[0.583739063550914, 0.0349724156382575, 0.000552962443474925, 0.000550659988397861]

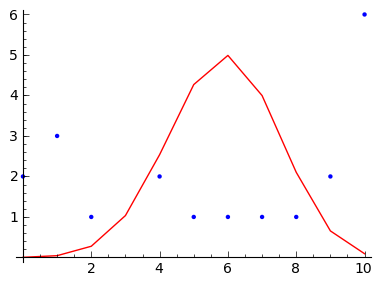
二項分布図

jagsを使ったギブス・サンプリングで求まったqを使って学生の得点確率pの確率分布を表示してみます。

_pで二項分布を定義し、0から10までの得点の確率分布(赤の線)を以下に示します。

学生の問題解決能力をqを一定としたために、分布が学生の得点分布をうまく表現できていません。

sageへの入力:

# 二項分布を定義
def _p(q, x):
    return binomial(10, x)*q^x*(1-q)^(10-x)

sageへの入力:

# pの確率分布をプロット
q = q_stat[0]
p_plt = list_plot([_p(q, x)*N for x in (0..10)], plotjoined=True, rgbcolor="red")
(hist_plt + p_plt).show(figsize=4)

out3.png

個人の学習能力を考慮したモデル

そこで、個人の学習能力にばらつきがあると仮定したモデルを作成します。

学生iの問題解決能力を\(q_i\)とし、\(q_i\)が以下の学習曲線で変化すると仮定します。

この学習曲線をロジットモデルと呼び、以下の式で表されます。 $$ log\frac{q_i}{1 - q_i} = \beta + \gamma_i $$

学生の問題解決能力は、クラスの全体の平均的な理解度合い\(\beta\)とそれからのずれ \(\gamma_i\)(これを個人の理解度と呼ぶことにしましょう)

sageへの入力:

# 個人差を考慮した階層ベイズモデル
# 学習曲線(成長曲線と本では紹介)
var('x')
plot(1/(1 + e^(-x)), [x, -4, 4]).show(figsize=4)

out4.png

ハイパーパラメータ

個人の理解度正規分布を持つと仮定し、この事前分布\(\pi(\gamma_i | \sigma)\)を以下のように定義します。 $$ \pi(\gamma_i | \sigma) \sim \mathcal{N}(\gamma_i, \sigma) $$

また、\(\beta\)も正規分布を持つと仮定し、\(\sigma\)は逆ガンマ分布従うと仮定します。

残念ながらjagsには逆ガンマ分布が提供されていないため、\(\tau\)のガンマ分布を使って モデルを作成します。 $$ \tau = \frac{1}{\sigma^2} $$

\(\tau\)の初期分布として、\(\gamma(x, 0.1, 0.1)\)を使います。 これは、かなり一定値に近い分布となります。

sageへの入力:

# σ^2には限りなく一定に近いγ(x, 0.1, 0.1)を使用
Ga(x, a, lam) = x^(a-1)*e^(-lam*x)*lam^a/gamma(a)
plot(lambda x: Ga(x, 0.1, 0.1), [x, 0, 1]).show(figsize=4)

out5.png

個人の学習能力を考慮したモデルのjagsモデル

個人の学習能力を考慮した階層ベイズモデルをjagsの形式で以下に定義します。

x_hat, x_mean, x_sdは、平均の収束度合いを計算するためにチェック用に定義しています。

sageへの入力:

# jagsのモデル
printFile("ex_6.jags.txt")

sageの出力:

model {
    for (i in 1:N) {
        x[i] ~ dbin(q[i], 10)
        logit(q[i]) <- beta + gam[i]
        gam[i] ~ dnorm(0, tau)
        # add for check
        x_hat[i] ~ dbin(q[i], 10)
    }
    beta ~ dnorm(0, 0.0001)
    tau ~ dgamma(0.1, 0.1)
    # add for check
    x_mean <- mean(x_hat)
    x_sd <- sd(x_hat)
}

個人の学習能力を考慮したモデル実行

先ほどと同様にjagsモデルを作成し、サンプリングを実行します。

サンプリングで取り出すのは、x_mean, x_sd, q, beta, tauとします。

sageへの入力:

# mcmcモデルの作成
file = DATA + "ex_6.jags.txt"
junk = r('mcmc.model <- jags.model("%s", data=list("x"=X,"N"=N), n.chains=4, n.adapt=1000)'%file)

sageへの入力:

# サンプリング(途中経過が出力されるので、junkで吸収)
junk = r('mcmc.sample <- coda.samples(mcmc.model, c("x_mean", "x_sd", "q", "beta","tau"), 4000)')

計算結果

計算結果は、先ほどとは異なり、24x4のマトリックスとして返されます。

それをsageのbeta, q, tau, x_mean, x_sdにセットしています。

x_meanが5.84929375、x_sdが3.79893738478という値は、 実データの平均5.9と標準偏差3.80とよく一致しています。

sageへの入力:

# 出力結果()
# r('summary(mcmc.sample)')

sageへの入力:

# summaryからx_mean, x_sd, tau, betaを取り出す
summary = sageobj(r('summary(mcmc.sample)'))
stat = summary['DATA']['statistics']; stat

sageの出力:

24 x 4 dense matrix over Real Double Field (type 'print obj.str()' to see all of the entries)

sageへの入力:

# 結果を変数にセット
vals = stat.column(0).list()
beta = vals[0]
q = vals[1:21]
tau = vals[21]
x_mean = vals[22]
x_sd = vals[23]
print x_mean, x_sd, beta, tau
print q

sageの出力:

5.84929375 3.79893738478 0.906537189909 0.101410721532
[0.131417139081, 0.0463419776768, 0.965664202673, 0.411712781134, 0.964814794574, 0.965131717163, 
0.965388884694, 0.603424098736, 0.411879870823, 0.964734438551, 0.130187827756, 0.883824258692, 
0.0462206018554, 0.511281514927, 0.965430522975, 0.697731181815, 0.130020103614, 0.885215106285, 
0.223006463714, 0.792116434817]

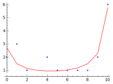
期待得点分布

個人の理解度\(\gamma\)を持つ学生が得点xを取る確率は、以下のようになります。 $$ f(\beta, \sigma, \gamma | x) = {}_{10} C_x q^x (1 - q)^{10-x} \frac{1}{\sqrt{2 \pi}\sigma} e^{- \frac{\gamma^2}{2 \sigma^2}} $$

これを\(\gamma\)で積分したものが、学生が得点xを取る確率になります。 $$ f(\beta, \sigma | x) = \int f(\beta, \sigma, \gamma | x) d \gamma $$

sage\(f(\beta, \sigma, \gamma | x)\)を関数_r(x, b, r, sig)に定義します。

また、x=0~10までの各分布を以下にプロットします。プロットの結果から分布の積分を求めるには、

sageへの入力:

# f(beta, sig, r | x)の定義
sig = sqrt(1/tau)
def _r(x, b, r, sig):
    q = 1/(1+e^(-b-r))
    return binomial(10, x)*q^x*(1-q)^(10-x)*1/(sqrt(2*pi)*sig)*e^(-r^2/(2*sig*sig))

sageへの入力:

# f(beta, sig, r | x)のプロット
plts = Graphics()
for x in (0..10):
    plts += plot(lambda r : _r(x, beta, r, sig), [r, -10, 10])
plts.show(figsize=5)

out6.png

$f(\beta, \sigma | x)$を求める

Sageの最大の武器はその数式処理能力です、ここでは数値積分関数(numerical_integral)を 使って\(f(\beta, \sigma, \gamma | x)\)を数値積分します。

sageへの入力:

# γの周辺確率を求める
# f(beta, sig | x) = integral f(beta, sig, r | x) dr
def _rInt(x, b, sig):
    (s, e) = numerical_integral(lambda r : _r(x, beta, r, sig), -20, 20)
    return s

求める図のプロット

ようやく求める図をプロットするのに必要な道具が揃いました。

数値積分は、_rInt関数で行い、xが0から10までの(f(\beta, \sigma, \gamma | x)\)の 値をプロットし、度数分布図と重ねて表示したのが、以下の図です。

このようにSageとjagsの組み合わせによって通常の処理形では難しい階層ベイズ推定を 使ったモデルの解析がとても簡単にできることがご理解頂けと思います。

これを機会に是非Sageとjagsを使ってみてください。

sageへの入力:

r_plt = list_plot([_rInt(x, beta, sig)*N for x in (0..10)], plotjoined=True, rgbcolor="red")
(hist_plt + r_plt).show(figsize=4)

out7.png

コメント

選択肢 投票
おもしろかった 0  
そうでもない 0  
わかりずらい 0  

皆様のご意見、ご希望をお待ちしております。


(Input image string)

トップ   新規 一覧 単語検索 最終更新   ヘルプ   最終更新のRSS
SmartDoc