FrontPage

sageとは

基礎編

インストールなしで使えるsage

ノートブックの使い方

表記方法

基本的な計算

グラフ表示

微分・積分

方程式

ベクトルと行列

応用編

インタラクティブな計算

微分方程式を解く

経済モデルを解く

この例題は、以下のURLでノートブックを参照することができます。

http://www.sagenb.org/pub/1182/

計量経済モデルとは

計量経済学では、経済の構造をモデルで表現し、モデルの要素間の 相互関係を連立方程式で表し、過去の経済統計データからモデルの 係数を求め、未来の予測を行います。

ここでは、「MathematicaによるOR」4章で紹介されているモデル と経済データを元に、sageの活用例を紹介します。

以下のモデルでは、矩形を要素としY:所得、C:消費、I:投資、 G:政府支出とし、矢印の方向は影響与える向きを表します。 消費は自分自身へ矢印があり、これは前年度の消費が次年度の 消費に影響を与えていることを表しています。

eco-0.png

このモデルを連立方程式で表すと、以下のようになります。

$$ \begin{array}{l c l} C_t & = & a_0 + a_1 Y_t + a_2 C_{t-1} \\ I_t & = & b_0 + b_1 Y_t \\ Y_t & = & C_t + Y_t + G_t \\ \end{array} $$

データの読み込み

sageでは、統計情報の分析に有益なRパッケージとのインタフェースを 持っています。 ここでは、Rのデータ取り込みを関数であるread.table関数を 使ってデータを読み込み、取り込んだデータをsageの形式に変換する方法を紹介 します。

経済データは、Econometrics.txtファイルに入っています。 最初の1行がYear, Ct, Yt, It, Gtのヘッダで、その後に 1965年から1989年までの各年度の消費、所得、投資、政府支出 の値が続きます。

sage入力:

# 計量経済学(Econometrics) 
# Rのread.table関数を使ってデータを読み込む 
fileName = DATA + 'Econometrics.txt' 
d = r("read.table('%s', header=T)" %fileName) ; d 

sage出力:

Year       Ct       Yt      It      Gt
1  1965  57176.9  89662.8 10325.1 26408.3
2  1966  63042.7 100033.0 12874.9 29014.0
3  1967  69239.4 110974.0 16394.3 32237.9
4  1968  75771.6 125997.0 19831.2 36869.6
5  1969  83092.1 141402.0 25595.8 39998.9
6  1970  88847.4 153915.0 28909.3 45352.6
7  1971  94196.4 161688.0 27715.0 47546.6
8  1972 103848.0 176628.0 29409.4 53396.2
9  1973 110290.0 184569.0 33396.1 56225.9
10 1974 111694.0 183798.0 30345.5 52550.3
11 1975 115765.0 190875.0 29288.2 53985.8
12 1976 120366.0 199630.0 29478.3 56413.9
13 1977 125394.0 210235.0 29722.5 60068.7
14 1978 133154.0 221243.0 32393.5 64567.0
15 1979 140184.0 232878.0 35569.1 65560.4
16 1980 141398.0 242131.0 38293.4 63846.2
17 1981 144257.0 250159.0 39917.0 64394.4
18 1982 150360.0 258241.0 40698.0 64297.5
19 1983 154910.0 267700.0 42711.7 63274.3
20 1984 158910.0 281399.0 47631.2 64695.8
21 1985 163395.0 293982.0 53899.5 64404.0
22 1986 169016.0 301846.0 56236.0 68598.6
23 1987 176556.0 318109.0 61897.9 74350.9
24 1988 185318.0 334969.0 72617.1 76545.4
25 1989 191233.0 351877.0 84584.1 77764.1

読み込んだデータdをsageのデータ形式に変換するには、_sage_() 関数を呼び出します。 データはdsの、'DATA'要素にセットされ、Ct, Yt, It, Gtをキー として消費、所得、投資、政府支出の列データを取り出します。

sage入力:

# 読み込んだデータdをsageのデータに変換 
ds = d._sage_() 
# Ct, Yt, It, Gtを取り出す 
CtData = ds['DATA']['Ct'] 
YtData = ds['DATA']['Yt'] 
ItData = ds['DATA']['It'] 
GtData = ds['DATA']['Gt'] 

係数の決定

連立方程式のCt, Itの係数a_0, a_1, a_2, b_0, b_1の値を回帰分析を 使って求めます。

CtList, YtList, GtListには、1966年から1984年のデータをセットし、 Ct1Listには、1年ずらしたCtの値をセットします。

sage入力:

# Ctのフィッティングは、前年度のCtであるCt-1を使うため1966年から1984年のデータを作成 
CtList = CtData[1:20] 
Ct1List= CtData[0:19] 
YtList = YtData[1:20] 
GtList = GtData[1:20] 
ItList = ItData[1:20] 

回帰分析関数find_fitの使い方

回帰分析には関数find_fitを使います。

find_fit(data, model, options)
dataは、変数1の値, 変数2の値, ... , 変数nの値, 関数の値をタプルとするリストをセット
modelは、model(変数1の値, 変数2の値, ... , 変数nの値)の引数を持つ関数をセット
optionsで、solution_dict=Trueを指定すると係数名をキーとする辞書が戻されます

zip関数を使って各年度のYt, Ct1, Ctをタプルにまとめたリストを作成します。

sage入力:

# 各年度のYt, Ct1, Ctをタプルにまとめたリストを作成 
data = zip(YtList, Ct1List, CtList); data 

sage出力:

[(100033, 57176.900000000001, 63042.699999999997), (110974,
63042.699999999997, 69239.399999999994), (125997,
69239.399999999994, 75771.600000000006), (141402,
75771.600000000006, 83092.100000000006), (153915,
83092.100000000006, 88847.399999999994), (161688,
88847.399999999994, 94196.399999999994), (176628,
94196.399999999994, 103848), (184569, 103848, 110290), (183798,
110290, 111694), (190875, 111694, 115765), (199630, 115765, 120366),
(210235, 120366, 125394), (221243, 125394, 133154), (232878, 133154,
140184), (242131, 140184, 141398), (250159, 141398, 144257),
(258241, 144257, 150360), (267700, 150360, 154910), (281399, 154910,
158910)]

消費の係数を求める

変数Yt, Ct1, a0, a1, a2とモデルCtModelを定義します。CtModelの式は、連立方程式の \( C_t=a0+a_1 Y_t+a_2 C_{t−1} \)の部分です。

が求まります。

sage入力:

# モデル関数と変数を定義 
var('Yt Ct1 a0 a1 a2') 
CtModel(Yt, Ct1) = a0 + a1*Yt + a2*Ct1 
# 最適な解のa0, a1, a2を求める 
CtFit = find_fit(data, CtModel, solution_dict=True); CtFit 

sage出力:

{a0: 7518.3096037375299, a1: 0.21857976971146531, a2:
0.59268191617908206}

投資の係数を求める

同様に、変数Yt, b0, b1とモデルItModelを定義します。CtModelの式は、連立方程式のIt=b0+b1Ytの部分です。

が求まります。

sage入力:

# 同様にItに対するb0, b1を求める 
data = zip(YtData, ItData) 
var('Yt b0 b1') 
ItModel(Yt) = b0 + b1*Yt 
ItFit = find_fit(data, ItModel, solution_dict=True); ItFit 

sage出力:

{b0: -11736.272856134668, b1: 0.22718320402830394}

連立方程式を解く

係数a0, a1, b2, b0, b1が決まったので、solve関数を使って連立方程式 を解きます。 係数を入力して式を定義する代わりに、

CtEq = (Ct == CtModel(Yt, Ct1)).subs(CtFit)

のようにsubs関数を使ってCt == a0 + a1*Yt + a2*Ct1のa0, a1, a2を代入しています。 これで、モデルを変更しても再計算が楽にできます。

sage入力:

# 連立方程式をCt, It, Ytに対して解く 
var('Gt It') 
CtEq = (Ct == CtModel(Yt, Ct1)).subs(CtFit) 
ItEq = (It == ItModel(Yt)).subs(ItFit) 
YtEq = (Yt == Ct + It + Gt) 
eqn = [CtEq, ItEq, YtEq]; eqn 

sage出力:

[Ct == 0.592681916179082*Ct1 + 0.218579769711465*Yt +
7518.30960373753, It == 0.227183204028304*Yt - 11736.2728561347, Yt
== Ct + Gt + It]

solveにsolution_dict=Trueのオプションを指定し、辞書形式で解取得します。

sage入力:

sol = solve(eqn, [Ct, It, Yt], solution_dict=True); sol 

sage出力

[{Yt: 721680419112/674867923015*Ct1 + 506300280/280610363*Gt -
164437808222620/21606997951, Ct: 557726748944/674867923015*Ct1 +
110666997/280610363*Gt + 379515962234357/64820993853, It:
163953670168/674867923015*Ct1 + 115022920/280610363*Gt -
872829386902217/64820993853}]

計算結果と実データの比較

前年度のzip関数を使って前年度消費と政府支出をタプルとするリストを作成します。

sage入力:

# 入力データをセット 
data = zip(Ct1List, GtList); data 

sage出力:

[(57176.900000000001, 29014), (63042.699999999997,
32237.900000000001), (69239.399999999994, 36869.599999999999),
(75771.600000000006, 39998.900000000001), (83092.100000000006,
45352.599999999999), (88847.399999999994, 47546.599999999999),
(94196.399999999994, 53396.199999999997), (103848,
56225.900000000001), (110290, 52550.300000000003), (111694,
53985.800000000003), (115765, 56413.900000000001), (120366,
60068.699999999997), (125394, 64567), (133154, 65560.399999999994),
(140184, 63846.199999999997), (141398, 64394.400000000001), (144257,
64297.5), (150360, 63274.300000000003), (154910,
64695.800000000003)]

消費データの比較

連立方程式からCt式を取り出し、前年度消費Ct1と政府支出Gtを引数とするctFuncを定義します。

sage入力:

ctFunc(Ct1, Gt) = sol[0][Ct]; ctFunc 

sage出力:

(Ct1, Gt) |--> 557726748944/674867923015*Ct1 +
110666997/280610363*Gt + 379515962234357/64820993853

消費データ計算

dataの各タプルに対し、リスト内for文を使って計算結果をcalCtListにセットします。

sage入力:

calCtList = [ctFunc(Ct1, Gt).n() for (Ct1, Gt) in data]; calCtList 

sage出力:

[64549.6971260734, 70668.7727491564, 77616.5194992103,
84249.0154719521, 92410.2390710246, 98031.8233620791,
104759.325753524, 113851.611245606, 117725.850212143,
119452.280771693, 123774.244126530, 129017.997396518,
134947.292700448, 141752.116171432, 146885.828296538,
148105.305379392, 150429.834945473, 155069.968723451,
159390.806476880]

消費データのプロット

list_plotを使って計算結果(青い線)と実データ(赤い点)をプロットします。

かなりよい精度で計算できていることが分かります。

sage入力:

# 計算値(青)と実測値(赤) 
calCtPlot = list_plot(calCtList, plotjoined=true) 
ctPlot = list_plot(CtList, rgbcolor='red') 
(calCtPlot + ctPlot).show(ymin=0) 

sage出力:

eco-1.png

投資データのプロット

同様に投資データも計算し、プロットします。

こちらはかなりずれていますが、傾向はつかんでいる感じです。これは計算精度が悪いのではなく モデルの表現力が足りないと理解した方がよいでしょう。

sage入力:

# 同様にItに対する計算値と実測値をプロット 
itFunc(Ct1, Gt) = sol[0][It] 
calItList = [itFunc(Ct1, Gt) for (Ct1, Gt) in data] 
calItPlot = list_plot(calItList, plotjoined=true) 
itPlot = list_plot(ItList, rgbcolor='red') 
(calItPlot + itPlot).show(ymin=0) 

sage出力:

eco-2.png

所得データのプロット

同様に所得データも計算し、プロットします。

よく一致しています。

sage入力:

# 同様にYtに対する計算値と実測値をプロット 
ytFunc(Ct1, Gt) = sol[0][Yt] 
calYtList = [ytFunc(Ct1, Gt) for (Ct1, Gt) in data] 
calYtPlot = list_plot(calYtList, plotjoined=true) 
ytPlot = list_plot(YtList, rgbcolor='red') 
(calYtPlot + ytPlot).show(ymin=0) 

sage出力:

eco-3.png

未来の予測

計量経済モデルの目標である、未来の予測をしてみましょう。

1985年から1989年までの政府支出Gtをプロットすると、直線上を変動しながら上昇している ことが見て取れます。これから、Gtを\(G_t(x)=c_0+c_1 x\)として回帰分析をします。

sage入力:

# 予測:Gtを予測し、それに対するIt, Yt, Ctを計算する 
gtPlot = list_plot(GtList, rgbcolor='red'); gtPlot.show() 

sage出力:

eco-4.png

sage入力:

# 1985年から1989年のデータを予測 
var('x c0 c1') 
data = zip(range(20), GtList[0:20]) 
GtModel(x) = c0 + c1*x 
GtFit = find_fit(data, GtModel, solution_dict=True); GtFit 

sage出力:

{c1: 1960.3166656122035, c0: 35741.149903570993}

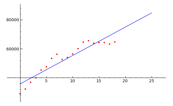
政府支出の予測結果

直線回帰で求めた政府支出と実データをプロットすると以下のようになります。

sage入力:

gtFunc(x) = GtModel.subs(GtFit) 
calGtPlot = plot(gtFunc, [x, 0, 25]) 
(calGtPlot + gtPlot).show()

sage出力:

eco-5.png

1985年から1989年までの予測

政府支出モデルgtFuncを使って、1985年から1989年まで政府支出を求め、前年度の消費Ct1List の値とgtFuncの値から消費、投資、所得を順番に計算します。

消費の予測

予測した消費を1985年から1989年までの実データと重ねてプロットします。 かなりよい一致を示しています。

sage入力:

# 予測 
predCt1List = Ct1List 
predCtList = calCtList 
predItList = calItList 
predYtList = calYtList 
for i in range(19, 24): 
   predCt1List.append(ctFunc(predCt1List[i-1], gtFunc(i))) 
   predCtList.append(ctFunc(predCt1List[i], gtFunc(i))) 
   predItList.append(itFunc(predCt1List[i], gtFunc(i))) 
   predYtList.append(ytFunc(predCt1List[i], gtFunc(i))) 
# 予測値(青)と実測値(赤) 
predCtPlot = list_plot(predCtList, plotjoined=true) 
ctPlot = list_plot(CtData[1:25], rgbcolor='red') 
(predCtPlot + ctPlot).show(ymin=0) 

sage出力:

eco-6.png

投資の予測

同様に投資の予測と実データを重ねてプロットします。 計算の時と同様に実データとずれますが、傾向は同じです。

sage入力:

# 同様にItに対する予測値と実測値をプロット 
predItPlot = list_plot(predItList, plotjoined=true) 
itPlot = list_plot(ItData[1:25], rgbcolor='red') 
(predItPlot + itPlot).show(ymin=0)

sage出力:

eco-7.png

所得の予測

最後に所得の予測と実データを重ねてプロットします。 こちらは、計算の時と同様にかなりよく一致します。

このようにsageを使うと簡単に計量経済モデルの計算をすることができます。 モデルやデータの変更も容易なので、モデルの改良も短時間にできるようになります。

sage入力:

# 同様にYtに対する予測値と実測値をプロット 
predYtPlot = list_plot(predYtList, plotjoined=true) 
ytPlot = list_plot(YtData[1:25], rgbcolor='red') 
(predYtPlot + ytPlot).show(ymin=0) 

sage出力:

eco-8.png

インストール方法


トップ   新規 一覧 単語検索 最終更新   ヘルプ   最終更新のRSS
SmartDoc