FrontPage

sageとは

sageは、mathematicaのような数式処理を行うオープンソースのソフトウェアです。Maxima, R等の既存のオープンソースパッケージをPythonをベースとしたインタフェースで結合し、ブラウザー(firefox)から簡単に操作できるノートブックを提供していることが特徴です。

notebook.jpg

sageの目標は、商用のMagma, Maple, MathematicaそしてMatlabの代わりとなるフリーかつオープンソースのシステムを開発ことです。

sageの誕生

sageは、ウィリアム・スタイン (William Stein)によって2005年2月に開発がスタートし、2006年2月のUCSD SAGE Days 1でSage 1.0が公開されました。*1

最新のバージョンは、4.2.1(2009-11-14)です。

sageに含まれるオープンソースのコンポーネント

sageに含まれるオープンソースのコンポーネントは、以下のURLで見ることができます。

http://www.sagemath.org/links-components.html

主なコンポーネントは、以下の通りです。*2

計算処理GMP, MPFR
可換環論Singular (libcf, libfactor y)
暗号処理OpenSSL, PyOpenSSL, PyCrypto
組み合わせGAP
グラフ理論NetworkX
数論PARI, NTL
数値計算GSL, Numpy
計算機代数Maxima
統計処理R
特殊数値計算多くの C/C++個別プログラム
コマンドライン処理IPython
グラフィックインタフェースNotebook, jsmath, Moin wiki
プロット処理Matplotlib, Tachyon, libgd
ネットワーク処理Twisted
データベースZODB, Python Pickles
プログラミング言語Python, SageX (compiled python)

基礎編

インストールなしで使えるsage

Sageのおもしろいところは、sageをインストールしなくてもオンラインでsageを使うことができるところです。

Sageのホームページ(http://www.sagemath.org/)のTry Sage Onlineをクリックして、Sign up for a new Sage Notebook accountでアカウントを作成してください。

ログインが完了すると以下のようなNotebook画面になります。

online.jpg

ノートブックの使い方

表記方法

変数の宣言と値の代入

sageの式で変数として認識させるには変数をvar関数で宣言しなくてなりません。

変数の宣言は、

var('変数名')

複数の変数を宣言する場合には、スペースを空けて指定します。 宣言される変数を参照したりする場合には、

x, y = var('x y')

のようにpython変数x, yに宣言したsage変数を代入します。

変数の値を指定して、関数の返す値を調べるには、

f1(x=1.5)

のように式を表す変数にカッコを付けて、x=1.5と値を指定するとその時の関数の値が表示されます。

sage入力:

x = var('x')
f1 = (x - 1)*(x^2 - 1)
f1(x=1.5)

sage出力:

0.625000000000000

変数をx, yと複数存在する場合の例をです。f5にf5(x, y)=x^2+yを定義し、f5(x=2, y=3)でx=2, y=3の時の値を出力します。

sage入力:

var('x y w')
f5=x^2 + y
f5(x=2, y=3)

sage出力:

7

規則の代入

規則の代入には、subs_exprを使います。

sage入力:

f6=x^2 + 1; f6

sage出力:

x^2 + 1

sage入力:

f6.subs_expr(x^2 == w)

sage出力:

w + 1

関数の定義

sageで関数を定義する方法が2つあります。

です。

python関数の定義

手続き的な関数を定義する場合には、python関数を使うと便利です。

pythonでは

def 関数名(引数のリスト):
    関数の本体

のように定義します。

以下にx^3を返す関数cubeをpythonの関数を使って定義します。

sage入力:

def cube(x):
    return x^3

cube(2)

sage出力:

8

sage入力:

x, y = var('x y')
cube(x+y)

sage出力:

(x + y)^3

lambda関数の定義

つぎにlambda式を使って関数を定義する方法を示します。 x^3のように式で表現できる場合には、lambda関数が便利です。

lambda 変数のリスト: 式
のように定義します。 先ほどと同じx3を返す関数の例を以下に示します。

sage入力:

f = lambda x: x^3
f(2)

sage出力:

f(x+y)

基本的な計算

グラフ表示

方程式

方程式の解法

数式処理で助かる機能は、方程式の解法でしょう。

方程式の解法は、solve関数を使って以下のように行います。

solve(解きたい方程式また方程式のリスト, 解を得る変数) 例として、\(f(x)=ax+b\)の一次方程式を解いてみます。結果から\(x=−b/a\) が得られたので、\(a=2, b=1\)を代入して解の値を取得します。

sage入力:

# 方程式の解法
var('x a b')
f = a*x + b

sln = solve(f, x); sln

sage出力:

[x == -b/a]

値を得るためには、

sage入力:

x = -b/a
x(a=2, b=1)

sage出力:

-1/2

としなくてはなりません。

これだと、解から式をもう一度入力しなくてはなりません。そこで、a,bも変数として関数を定義し、solveでa=2,b=1をセットするようにします。こうすれば簡単に解の値が確認できます。

sage入力:

var('x a b')
g = lambda x, a, b : a*x + b

solve(g(x, a, b), x)

sage出力:

[x == -b/a]

sage入力:

solve(g(x, a=2, b=1), x)

sage出力:

[x == (-1/2)]

解の値がほしいときには、find_root関数で数値解析で値を計算します。

find_root(関数, 計算する変数の開始値、終了値)

先ほどの関数g(x):a=2,b=1の解をx=−1,1 の範囲で数値解析します。

sage入力:

find_root(g(x, a=2, b=1), -1, 1)

sage出力:

-0.5

多項式の解

一次方程式ではあまりに簡単なので、多項式の解を求めてみます。

$$ f(x) = x^3 -2 x + 4 $$

のプロット図を以下に表示します。x軸と交差しているのはx=−2 です。-1と1付近に極値があります。

sage入力:

var('x')
f = x^3-2*x+4
plot(f, -2.5, 2.5)

sage出力:

basic-eq-1.png

solveの結果、\(x=−2, x=1−i, x=1+i\) を得ました。

sage入力:

solve(f, x)

sage出力:

[x == (-I + 1), x == (I + 1), x == -2]

これは、因数分解をした結果とも合致します。

sage入力:

factor(f)

sage出力:

(x + 2)*(x^2 - 2*x + 2)

plotで可視化することでfind_rootでの計算範囲を大まかに把握することができます。

図から-3から3の間に解があることが見て取れたので、この範囲で数値解を求めます。

sage入力:

find_root(f, -3, 3)

sage出力:

-1.9999999999999949

連立方程式の解

同様に関連式のリストをsolveに与えることで、連立方程式の解を得ることができます。

次の連立方程式を使って、solveで連立方程式を解いてみましょう。 $$ \begin{eqnarray} x^2 - 2y &=& 2 \\ x - y &=& 1 \end{eqnarray} $$

sage入力:

var('x y')
f = [y == 1/2*x^2 - 1, y == x - 1]
solve(f, x, y)

sage出力:

[[x == 2, y == 1], [x == 0, y == -1]]

上記関数のプロット結果は、以下のとおりです。

sage入力:

p1 = plot(lambda x : 1/2*x^2 - 1, (x, -1, 3))
p2 = plot(lambda x : x - 1, (x, -1, 3))
(p1+p2).show()

sage出力:

basic-eq-2.png

もう一つ、図化によって簡単に解の見つかる例を見てみましょう。

$$ \begin{eqnarray} x^2 + y^2 &=& 1 \\ y &=& x - 1 \end{eqnarray} $$

sage入力:

var('x y')
f = [x^2 + y^2 == 1, y == x - 1]
solve(f, x, y)

sage出力:

[[x == 1, y == 0], [x == 0, y == -1]]

この関数をimplicit_plotを使って関係式の形をそのまま使ってプロットしてみます。 円のなので、aspect_ratio=1とします。

このようにsolveの解と図化を使った解のチェックを簡単に行えるのもsageの特徴の一つです。

sage入力:

var('x y')
p1 = implicit_plot(x^2 + y^2 == 1, (x, -1, 1), (y, -1, 1))
p2 = plot(lambda x : x - 1, (x, -1, 1))
(p1+p2).show(aspect_ratio=1)

sage出力:

basic-eq-3.png

微分・積分

導関数

高校で習った、導関数をsageを使って導いてみましょう。

関数f(x)を\( f(x)=\frac{1}{2} x^3 \)とします。

平均変化率は、g(x)=hf(x+h)−f(x) を以下のように定義します。

sage入力:

# 導関数
def f(x):
    return (x^3)/2

var('x, h')
g=(f(x + h) - f(x))/h; g

sage出力:

1/2*((h + x)^3 - x^3)/h

g(x)を展開し、整理すると

sage入力:

g1= g.rational_simplify(); g1

sage出力:

1/2*h^2 + 3/2*h*x + 3/2*x^2

となります。

ここで、h→0 の極値を取ったものが求める導関数\(f′(x)\)です。

sage入力:

limit(g1, h=0)

sage出力:

3/2*x^2

結果は、f(x)をxで微分したものと同じになります。

sage入力:

diff(f(x), x)

sage出力:

3/2*x^2

微分

高校で習う微分の公式は、

です。

sageの微分diff関数は、以下のように使います。

diff(関数, 微分する変数)

上記公式をsageで計算させると、以下のようになります。

sage入力:

# 微分
x, c, n = var('x c n')
f = function('f', x)
g = function('g', x)

print diff(c, x)
print diff(x^n, x)

sage出力:

0
n*x^(n - 1)

いろんな関数の微分

以下の関数を微分した結果を示します。

sage入力:

# いろんな関数の微分
print diff((x^2+1)^3).factor()
print diff(sin(x)^3, x)
print diff(arcsin(x), x)
print diff(exp(x), x)
print diff(log(x), x)

sage出力:

6*(x^2 + 1)^2*x
3*sin(x)^2*cos(x)
1/sqrt(-x^2 + 1)
e^x
1/x

微分の応用

微分の応用として、接線の方程式とその法線を計算してみましょう。\( f(x)=e^{−x^2} \)の接線は、

$$ y−y_1=f′(x_1)(x−x_1) $$

となります。 また、法線は、

$$ y−y_1=\frac{1}{f′(x1)}(x−x_1) $$

となります。

微分した式をgとし、x=1での接線と法線を計算し、プロットしてみます。

sage入力:

f = exp(-(x^2)); f

sage出力:

e^(-x^2)

sage入力:

g = diff(f, x); g

sage出力:

-2*x*e^(-x^2)

mにx=1でのgの値をセット

sage入力:

m = g(x=1); m

sage出力:

-2*e^(-1)

関数fと接線、法線をプロットすると、

sage入力:

p1 = plot(f, (x, -2, 2))
p2 = plot(m*(x-1)+f(1), (x, -2, 2))
p3 = plot(-(x-1)/m+f(1), (x, -2, 2))
pt = point([1, f(1)])
(p1+p2+p3+pt).show(aspect_ratio=1, ymin=-1, ymax=2)

sage出力:

basic-diff-1.png

積分

sageでは積分は、integrate関数で計算します。

integrate(被積分関数, 積分変数)
また
integrate(被積分関数, 積分変数, 積分範囲)
とすると定積分を計算します。

関数f = xを積分し、その後に求めた積分関数を微分してみます。

sage入力:

f = integrate(x); f

sage出力:

1/2*x^2

sage入力:

diff(f)

sage出力:

1

いろんな関数の積分

以下の関数をsageを使って積分した結果を示します。

sage入力:

# いろんな関数の積分
x = var('x')
c = var('c')
f = function('f', x)
g = function('g', x)

print integrate(c, x)
print integrate(1/x, x)
print integrate(exp(x), x)
print integrate(log(x), x)
print integrate(sin(x), x)
print integrate(diff(f, x)/f(x), x)

sage出力:

c*x
log(x)
e^x
x*log(x) - x
-cos(x)
log(f(x))

定積分

次に定積分\( \int_0^{\pi/2}sin(x)dx \)の計算を示します。

sage入力:

integrate(sin(x), x, 0, pi/2)

sage出力:

1

もう一つ

$$ \int_0^3 x^2 + 2 sin(x) dx $$

もやってみましょう。

sage入力:

integrate(x^2+2*sin(x), x, 0, 3)

sage出力:

-2*cos(3) + 11

上記結果を数値とすると以下のようになります。関数Nは数値に変換する関数で、"_"は直前の入力を表します。

sage入力:

N(_)

sage出力:

12.9799849932009

数値積分

数値積分は、numerical_integral関数を使って計算します。

numerical_integral(被関分館数, 積分範囲)

で戻り値は、積分結果と誤差を返します。

以下は、\( sin(x) \)を0から\( \pi \)で数値積分した結果です。

sage入力:

sigma, error = numerical_integral(sin(x),  0, pi); (sigma, error)

sage出力:

(1.9999999999999998, 2.2204460492503128e-14)

積分の応用

積分の応用例として、サイクロイドの計算をしてみます。

サイクロイドは、tをパラメータとして、以下のような式で表されます。

$$ \begin{eqnarray} x &=& 2(t-sin(t)) \\ y &=& 2(1-cos(t)) \end{eqnarray} $$

この曲線の長さを計算すると、

$$ \int_{0}^{2\pi}\sqrt{\left(\frac{dx}{dt}\right)^2+\left(\frac{dy}{dt}\right)^2}dt $$

となります。解析解では、この結果は16となります。

sage入力:

t = var('t')
x = 2*(t-sin(t))
y = 2*(1-cos(t))
parametric_plot([x, y], (t, 0, 2*pi))

sage出力:

basic-int-1.png

残念ながら、定積分は結果がでませんでした。

sage入力:

cycloid = sqrt(diff(x,t)^2+diff(y,t)^2)
integrate(cycloid, t, 0, 2*pi)

sage出力:

integrate(sqrt(4*(cos(t) - 1)^2 + 4*sin(t)^2), t, 0, 2*pi)

それで、数値積分で計算し、期待した結果となりました。

sage入力:

numerical_integral(cycloid, 0, 2*pi)

sage出力:

(15.999999999999998, 1.7763568394002502e-13)

ベクトルと行列

応用編

インタラクティブな計算

微分方程式を解く

経済モデルを解く

この例題は、以下のURLでノートブックを参照することができます。

http://www.sagenb.org/pub/1182/

計量経済モデルとは

計量経済学では、経済の構造をモデルで表現し、モデルの要素間の 相互関係を連立方程式で表し、過去の経済統計データからモデルの 係数を求め、未来の予測を行います。

ここでは、「MathematicaによるOR」4章で紹介されているモデル と経済データを元に、sageの活用例を紹介します。

以下のモデルでは、矩形を要素としY:所得、C:消費、I:投資、 G:政府支出とし、矢印の方向は影響与える向きを表します。 消費は自分自身へ矢印があり、これは前年度の消費が次年度の 消費に影響を与えていることを表しています。

eco-0.png

このモデルを連立方程式で表すと、以下のようになります。

$$ \begin{array}{l c l} C_t & = & a_0 + a_1 Y_t + a_2 C_{t-1} \\ I_t & = & b_0 + b_1 Y_t \\ Y_t & = & C_t + Y_t + G_t \\ \end{array} $$

データの読み込み

sageでは、統計情報の分析に有益なRパッケージとのインタフェースを 持っています。 ここでは、Rのデータ取り込みを関数であるread.table関数を 使ってデータを読み込み、取り込んだデータをsageの形式に変換する方法を紹介 します。

経済データは、Econometrics.txtファイルに入っています。 最初の1行がYear, Ct, Yt, It, Gtのヘッダで、その後に 1965年から1989年までの各年度の消費、所得、投資、政府支出 の値が続きます。

sage入力:

# 計量経済学(Econometrics) 
# Rのread.table関数を使ってデータを読み込む 
fileName = DATA + 'Econometrics.txt' 
d = r("read.table('%s', header=T)" %fileName) ; d 

sage出力:

Year       Ct       Yt      It      Gt
1  1965  57176.9  89662.8 10325.1 26408.3
2  1966  63042.7 100033.0 12874.9 29014.0
3  1967  69239.4 110974.0 16394.3 32237.9
4  1968  75771.6 125997.0 19831.2 36869.6
5  1969  83092.1 141402.0 25595.8 39998.9
6  1970  88847.4 153915.0 28909.3 45352.6
7  1971  94196.4 161688.0 27715.0 47546.6
8  1972 103848.0 176628.0 29409.4 53396.2
9  1973 110290.0 184569.0 33396.1 56225.9
10 1974 111694.0 183798.0 30345.5 52550.3
11 1975 115765.0 190875.0 29288.2 53985.8
12 1976 120366.0 199630.0 29478.3 56413.9
13 1977 125394.0 210235.0 29722.5 60068.7
14 1978 133154.0 221243.0 32393.5 64567.0
15 1979 140184.0 232878.0 35569.1 65560.4
16 1980 141398.0 242131.0 38293.4 63846.2
17 1981 144257.0 250159.0 39917.0 64394.4
18 1982 150360.0 258241.0 40698.0 64297.5
19 1983 154910.0 267700.0 42711.7 63274.3
20 1984 158910.0 281399.0 47631.2 64695.8
21 1985 163395.0 293982.0 53899.5 64404.0
22 1986 169016.0 301846.0 56236.0 68598.6
23 1987 176556.0 318109.0 61897.9 74350.9
24 1988 185318.0 334969.0 72617.1 76545.4
25 1989 191233.0 351877.0 84584.1 77764.1

読み込んだデータdをsageのデータ形式に変換するには、_sage_() 関数を呼び出します。 データはdsの、'DATA'要素にセットされ、Ct, Yt, It, Gtをキー として消費、所得、投資、政府支出の列データを取り出します。

sage入力:

# 読み込んだデータdをsageのデータに変換 
ds = d._sage_() 
# Ct, Yt, It, Gtを取り出す 
CtData = ds['DATA']['Ct'] 
YtData = ds['DATA']['Yt'] 
ItData = ds['DATA']['It'] 
GtData = ds['DATA']['Gt'] 

係数の決定

連立方程式のCt, Itの係数a_0, a_1, a_2, b_0, b_1の値を回帰分析を 使って求めます。

CtList, YtList, GtListには、1966年から1984年のデータをセットし、 Ct1Listには、1年ずらしたCtの値をセットします。

sage入力:

# Ctのフィッティングは、前年度のCtであるCt-1を使うため1966年から1984年のデータを作成 
CtList = CtData[1:20] 
Ct1List= CtData[0:19] 
YtList = YtData[1:20] 
GtList = GtData[1:20] 
ItList = ItData[1:20] 

回帰分析関数find_fitの使い方

回帰分析には関数find_fitを使います。

find_fit(data, model, options)
dataは、変数1の値, 変数2の値, ... , 変数nの値, 関数の値をタプルとするリストをセット
modelは、model(変数1の値, 変数2の値, ... , 変数nの値)の引数を持つ関数をセット
optionsで、solution_dict=Trueを指定すると係数名をキーとする辞書が戻されます

zip関数を使って各年度のYt, Ct1, Ctをタプルにまとめたリストを作成します。

sage入力:

# 各年度のYt, Ct1, Ctをタプルにまとめたリストを作成 
data = zip(YtList, Ct1List, CtList); data 

sage出力:

[(100033, 57176.900000000001, 63042.699999999997), (110974,
63042.699999999997, 69239.399999999994), (125997,
69239.399999999994, 75771.600000000006), (141402,
75771.600000000006, 83092.100000000006), (153915,
83092.100000000006, 88847.399999999994), (161688,
88847.399999999994, 94196.399999999994), (176628,
94196.399999999994, 103848), (184569, 103848, 110290), (183798,
110290, 111694), (190875, 111694, 115765), (199630, 115765, 120366),
(210235, 120366, 125394), (221243, 125394, 133154), (232878, 133154,
140184), (242131, 140184, 141398), (250159, 141398, 144257),
(258241, 144257, 150360), (267700, 150360, 154910), (281399, 154910,
158910)]

消費の係数を求める

変数Yt, Ct1, a0, a1, a2とモデルCtModelを定義します。CtModelの式は、連立方程式の \( C_t=a0+a_1 Y_t+a_2 C_{t−1} \)の部分です。

が求まります。

sage入力:

# モデル関数と変数を定義 
var('Yt Ct1 a0 a1 a2') 
CtModel(Yt, Ct1) = a0 + a1*Yt + a2*Ct1 
# 最適な解のa0, a1, a2を求める 
CtFit = find_fit(data, CtModel, solution_dict=True); CtFit 

sage出力:

{a0: 7518.3096037375299, a1: 0.21857976971146531, a2:
0.59268191617908206}

投資の係数を求める

同様に、変数Yt, b0, b1とモデルItModelを定義します。CtModelの式は、連立方程式のIt=b0+b1Ytの部分です。

が求まります。

sage入力:

# 同様にItに対するb0, b1を求める 
data = zip(YtData, ItData) 
var('Yt b0 b1') 
ItModel(Yt) = b0 + b1*Yt 
ItFit = find_fit(data, ItModel, solution_dict=True); ItFit 

sage出力:

{b0: -11736.272856134668, b1: 0.22718320402830394}

連立方程式を解く

係数a0, a1, b2, b0, b1が決まったので、solve関数を使って連立方程式 を解きます。 係数を入力して式を定義する代わりに、

CtEq = (Ct == CtModel(Yt, Ct1)).subs(CtFit)

のようにsubs関数を使ってCt == a0 + a1*Yt + a2*Ct1のa0, a1, a2を代入しています。 これで、モデルを変更しても再計算が楽にできます。

sage入力:

# 連立方程式をCt, It, Ytに対して解く 
var('Gt It') 
CtEq = (Ct == CtModel(Yt, Ct1)).subs(CtFit) 
ItEq = (It == ItModel(Yt)).subs(ItFit) 
YtEq = (Yt == Ct + It + Gt) 
eqn = [CtEq, ItEq, YtEq]; eqn 

sage出力:

[Ct == 0.592681916179082*Ct1 + 0.218579769711465*Yt +
7518.30960373753, It == 0.227183204028304*Yt - 11736.2728561347, Yt
== Ct + Gt + It]

solveにsolution_dict=Trueのオプションを指定し、辞書形式で解取得します。

sage入力:

sol = solve(eqn, [Ct, It, Yt], solution_dict=True); sol 

sage出力

[{Yt: 721680419112/674867923015*Ct1 + 506300280/280610363*Gt -
164437808222620/21606997951, Ct: 557726748944/674867923015*Ct1 +
110666997/280610363*Gt + 379515962234357/64820993853, It:
163953670168/674867923015*Ct1 + 115022920/280610363*Gt -
872829386902217/64820993853}]

計算結果と実データの比較

前年度のzip関数を使って前年度消費と政府支出をタプルとするリストを作成します。

sage入力:

# 入力データをセット 
data = zip(Ct1List, GtList); data 

sage出力:

[(57176.900000000001, 29014), (63042.699999999997,
32237.900000000001), (69239.399999999994, 36869.599999999999),
(75771.600000000006, 39998.900000000001), (83092.100000000006,
45352.599999999999), (88847.399999999994, 47546.599999999999),
(94196.399999999994, 53396.199999999997), (103848,
56225.900000000001), (110290, 52550.300000000003), (111694,
53985.800000000003), (115765, 56413.900000000001), (120366,
60068.699999999997), (125394, 64567), (133154, 65560.399999999994),
(140184, 63846.199999999997), (141398, 64394.400000000001), (144257,
64297.5), (150360, 63274.300000000003), (154910,
64695.800000000003)]

消費データの比較

連立方程式からCt式を取り出し、前年度消費Ct1と政府支出Gtを引数とするctFuncを定義します。

sage入力:

ctFunc(Ct1, Gt) = sol[0][Ct]; ctFunc 

sage出力:

(Ct1, Gt) |--> 557726748944/674867923015*Ct1 +
110666997/280610363*Gt + 379515962234357/64820993853

消費データ計算

dataの各タプルに対し、リスト内for文を使って計算結果をcalCtListにセットします。

sage入力:

calCtList = [ctFunc(Ct1, Gt).n() for (Ct1, Gt) in data]; calCtList 

sage出力:

[64549.6971260734, 70668.7727491564, 77616.5194992103,
84249.0154719521, 92410.2390710246, 98031.8233620791,
104759.325753524, 113851.611245606, 117725.850212143,
119452.280771693, 123774.244126530, 129017.997396518,
134947.292700448, 141752.116171432, 146885.828296538,
148105.305379392, 150429.834945473, 155069.968723451,
159390.806476880]

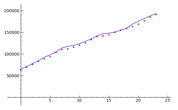
消費データのプロット

list_plotを使って計算結果(青い線)と実データ(赤い点)をプロットします。

かなりよい精度で計算できていることが分かります。

sage入力:

# 計算値(青)と実測値(赤) 
calCtPlot = list_plot(calCtList, plotjoined=true) 
ctPlot = list_plot(CtList, rgbcolor='red') 
(calCtPlot + ctPlot).show(ymin=0) 

sage出力:

eco-1.png

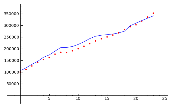
投資データのプロット

同様に投資データも計算し、プロットします。

こちらはかなりずれていますが、傾向はつかんでいる感じです。これは計算精度が悪いのではなく モデルの表現力が足りないと理解した方がよいでしょう。

sage入力:

# 同様にItに対する計算値と実測値をプロット 
itFunc(Ct1, Gt) = sol[0][It] 
calItList = [itFunc(Ct1, Gt) for (Ct1, Gt) in data] 
calItPlot = list_plot(calItList, plotjoined=true) 
itPlot = list_plot(ItList, rgbcolor='red') 
(calItPlot + itPlot).show(ymin=0) 

sage出力:

eco-2.png

所得データのプロット

同様に所得データも計算し、プロットします。

よく一致しています。

sage入力:

# 同様にYtに対する計算値と実測値をプロット 
ytFunc(Ct1, Gt) = sol[0][Yt] 
calYtList = [ytFunc(Ct1, Gt) for (Ct1, Gt) in data] 
calYtPlot = list_plot(calYtList, plotjoined=true) 
ytPlot = list_plot(YtList, rgbcolor='red') 
(calYtPlot + ytPlot).show(ymin=0) 

sage出力:

eco-3.png

未来の予測

計量経済モデルの目標である、未来の予測をしてみましょう。

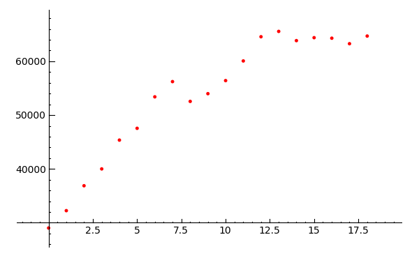
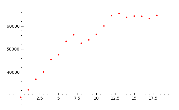
1985年から1989年までの政府支出Gtをプロットすると、直線上を変動しながら上昇している ことが見て取れます。これから、Gtを\(G_t(x)=c_0+c_1 x\)として回帰分析をします。

sage入力:

# 予測:Gtを予測し、それに対するIt, Yt, Ctを計算する 
gtPlot = list_plot(GtList, rgbcolor='red'); gtPlot.show() 

sage出力:

eco-4.png

sage入力:

# 1985年から1989年のデータを予測 
var('x c0 c1') 
data = zip(range(20), GtList[0:20]) 
GtModel(x) = c0 + c1*x 
GtFit = find_fit(data, GtModel, solution_dict=True); GtFit 

sage出力:

{c1: 1960.3166656122035, c0: 35741.149903570993}

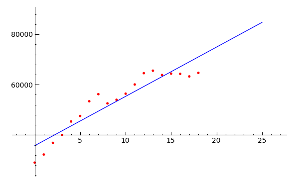
政府支出の予測結果

直線回帰で求めた政府支出と実データをプロットすると以下のようになります。

sage入力:

gtFunc(x) = GtModel.subs(GtFit) 
calGtPlot = plot(gtFunc, [x, 0, 25]) 
(calGtPlot + gtPlot).show()

sage出力:

eco-5.png

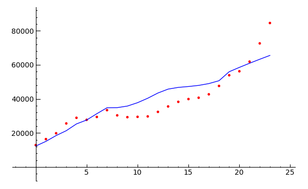
1985年から1989年までの予測

政府支出モデルgtFuncを使って、1985年から1989年まで政府支出を求め、前年度の消費Ct1List の値とgtFuncの値から消費、投資、所得を順番に計算します。

消費の予測

予測した消費を1985年から1989年までの実データと重ねてプロットします。 かなりよい一致を示しています。

sage入力:

# 予測 
predCt1List = Ct1List 
predCtList = calCtList 
predItList = calItList 
predYtList = calYtList 
for i in range(19, 24): 
   predCt1List.append(ctFunc(predCt1List[i-1], gtFunc(i))) 
   predCtList.append(ctFunc(predCt1List[i], gtFunc(i))) 
   predItList.append(itFunc(predCt1List[i], gtFunc(i))) 
   predYtList.append(ytFunc(predCt1List[i], gtFunc(i))) 
# 予測値(青)と実測値(赤) 
predCtPlot = list_plot(predCtList, plotjoined=true) 
ctPlot = list_plot(CtData[1:25], rgbcolor='red') 
(predCtPlot + ctPlot).show(ymin=0) 

sage出力:

eco-6.png

投資の予測

同様に投資の予測と実データを重ねてプロットします。 計算の時と同様に実データとずれますが、傾向は同じです。

sage入力:

# 同様にItに対する予測値と実測値をプロット 
predItPlot = list_plot(predItList, plotjoined=true) 
itPlot = list_plot(ItData[1:25], rgbcolor='red') 
(predItPlot + itPlot).show(ymin=0)

sage出力:

eco-7.png

所得の予測

最後に所得の予測と実データを重ねてプロットします。 こちらは、計算の時と同様にかなりよく一致します。

このようにsageを使うと簡単に計量経済モデルの計算をすることができます。 モデルやデータの変更も容易なので、モデルの改良も短時間にできるようになります。

sage入力:

# 同様にYtに対する予測値と実測値をプロット 
predYtPlot = list_plot(predYtList, plotjoined=true) 
ytPlot = list_plot(YtData[1:25], rgbcolor='red') 
(predYtPlot + ytPlot).show(ymin=0) 

sage出力:

eco-8.png

インストール方法

ダウンロード

sageのホームページ http://www.sagemath.org/ で、Downloadボタンから使っているマシンのバイナリがダウンロードできます。

現在、sageがサポートしているOSは、

です。

MacOSX(10.5)へのインストール

MacOSXのインストールは、

をダウンロードし、をマウント(ダブルクリック)するとsageフォルダをハードディスクの適当な場所にコピーします。*3 ここでは、ホームディレクトリのlocalフォルダ以下にコピーしました。

次にコピーしたsageフォルダ内のsageアイコンをダブルクリックするとターミナルが起動し、初期設定を行った後以下のようなプロンプトを表示します。

sage: 

ここで、notebook()と入力するとブラウザにSageのNotebook画面が表示されます。

Windowsへのインストール

VM Playerのインストール

Windowsの場合、最初にVM Playerをインストールしてください。 VM Playerは、以下のURLからダウンロードできます。

http://www.vmware.com/products/player/

VMイメージのダウンロード

次にVMイメージファイルをダウンロードします

をダウンロードし、解凍します。

VMイメージファイルの起動

VM Playerで

すると、以下のような画面がでます。

vm_snap.jpg

sage login: プロンプトにnotebookと入力すると、

vm_login.jpg

が表示されますので、

Open Firefox to the address http://172.16.137.131

の部分に記載されたURL(例ではhttp://172.16.137.131)をブラウザー(Firefox)から開いてください。

vm_notebook.jpg

の画面がでたら、成功です。

sageの終了

VM Playerの画面で、Ctrl-Cを入力し、sage login: 画面になったら、offを入力すると仮想マシンがシャットダウンします。


*1 William Steinの2007年UW CSE コロキアムの資料から引用
*2 William Steinの2007年UW CSE コロキアムの資料にRを追加
*3 READMEでは、/Applicationsにコピーするとあります

トップ   新規 一覧 単語検索 最終更新   ヘルプ   最終更新のRSS
SmartDoc