FrontPage

2008/01/11からのアクセス回数 29351

Eagleを使ったプリントパターン作成

 Eagleは、回路の作図からプリント基板への配置、プリントパターンの自動配線機能を提供してくれるCADであり、小さな基板ならフリーで使用することができる。また、海外の基板作成メーカにEagleで作成したファイルをそのまま送るだけでオリジナルのプリント基板が作成出来るなど、とてもありがたいCADである。

しかし、今まで敷居が高く使っていなかったが、GWの連休に使い方をマスターしたので、試してみることにする。

回路図の作成

最初に回路図を作成する。

image065.jpg

プリント基板図の作成

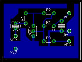
回路図を開いたまま、プリント基板図を表示すると、基板領域の左外側に部品が並んでいるので、 基板領域にドラッグして配置する。

image066.png

拡大し、部品を回転、移動しながらワイヤーの交差が少なくなるように配置する。

image068.png

自動配線

配置が完了したら、Eagleの自動配線機能を使ってプリントパターンを生成する。 ここで、Autorouter SetupのGeneralタグのTopをN/A、Bottomを-とすることで、 片面のプリント基板に対する自動配線が実行される。

image071.jpg

配線をやり直すときには、

ripup;

と入力する。(セミコロンが重要!)

ネットクラスの設定

classと入力し、ネットクラスを定義する。

image073.jpg

autoコマンドで自動配線すると

image075.jpg

となる。(確認しずらいので、tValue, bValueのレイヤーは非表示とした)

べた塗り

ポリゴンで基板の回りを取り囲む。囲みの外をクリックし、net class をGNDにセットし、再度自動配置を行う。

image077.jpg

のようにべた塗りが完成する。

自動でのべた塗りでは、間隔が狭すぎてはんだに失敗したら心配になる。

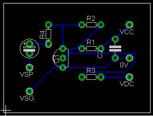
自動配線の一部修正

自動配線がいつも人間の考えているようなパターンを生成するとは限らない。 例えば、以下のような配線になった場合、VSGとOVをR3の間を通したいと考えているのに自動配線はおかしなパスを作成してしまう。

image079.jpg

このような場合、ripupコマンドで特定の配線済みパターンを解除し、routeコマンドで手動でルートを指定する。

image081.jpg

手動でルートを引く場合、線の太さ、結線パターンを指定することができる。

image083.jpg

そこで、VSG-0Vを0.032で引くことにする。

image085.jpg

つぎにPolygonコマンドでべた塗り範囲を指定する。

image087.jpg

changeコマンドで多角形のクラスをGNDにセットする。 うまくセットできたかわかりにくいので、infoコマンドで多角形をクリックし、

image089.jpg

のようにClassがGNDになっていることを確認する。 最後にnameコマンドで多角形の名前をGNDにセットする。

image091.jpg

と自動的に多角形とGNDの結線が合成され、

image093.jpg

のようになる。

パターンの印刷

表示レイヤーの設定(displayコマンド)で1,21,22を外し、印刷すると

image095.jpg

のようなプリントパターンができる。

コメント

選択肢 投票
おもしろかった 59  
そうでもない 1  
わかりづらい 12  

皆様のご意見、ご希望をお待ちしております。


(Input image string)

トップ   新規 一覧 単語検索 最終更新   ヘルプ   最終更新のRSS
SmartDoc