FrontPage

2009/11/01からのアクセス回数 13544

sageを使ってエンジニアにとって身近な微分方程式を解いてみます。

また、実際にsageを使って出力されたワークシートは、以下のURLで公開しています。

http://www.sagenb.org/home/pub/906/

RC回路

RC直列回路の放電

以下のような抵抗(R)とコンデンサー(C)の回路*1で、

RC1.gif

とし、t=0でVcにv0の電圧を掛け、すぐに0にした場合のVc電圧の変化V(t)をもとめてみます。

キルヒホッフの法則から回路を一周したときの電圧降下は0となります。

$$ \begin{array}{l l l} V_C + V_R = 0, V_C = V(t) & \cdots & (0) \end{array} $$ となり、コンデンサーからの電流が\(i(t)=C\frac{dV(t)}{dt}\)、\(V_R(t)=Ri(t)\)であることから、 $$ \begin{array}{l l l} V(t) + RC\frac{dV(t)}{dt} = 0 & \cdots & (1) \end{array} $$ となります。

これをsageを使って解くと以下のようになります。微分方程式の解法にはdesolve関数を使います。

desolve(微分方程式, [求める関数と変数のリスト], [初期値のリスト])

sageへの入力:

# 使用する変数t, C, Rと関数Vを定義します
var('t C R')
V = function('V',t)
# 微分方程式を定義
de = V + C*R*diff(V,t) == 0
# t=0のV(t)を1として、微分方程式を解く
des = desolve(de,[V,t],[0,1]);view(des)

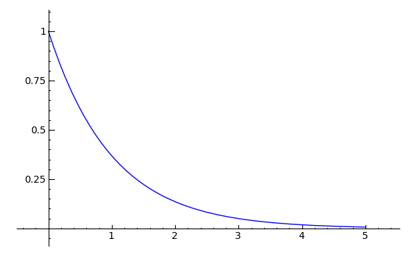
\(e^{-\frac{t}{C R}}\)

# 解をR=1, C=1のVの変化をプロットする
f(t,R,C) = des
plot(f(t,1,1),[t,0,5])

sage0.png

RC直列回路の充電

つぎに、t=0から電圧\(V_0\)を掛けて充電した場合のVcの変化を見てみましょう。 以下のような回路*2で、スイッチを1から2に入れたときの変化になります。

RC2.gif

$$ \begin{array}{l l l} V(t) + RC\frac{dV(t)}{dt} = V_0 u(t) & \cdots & (2) \end{array} $$

ここで、\(u(t)\)は、単位ステップ関数、

$$ u(t)=\left\{ \begin{array}{l l} 0, & 0 \lt 0 \\ 1, & 1 \ge 0 \\ \end{array} \right. $$

です。

式(1)では右辺が0であり、このような方程式は斉次方程式と呼ばれ、式(2)のように右辺が0でない方程式は非斉次方程式と呼ばれます。 非斉次方程式の解は、

非斉次方程式の一般解 = 斉次方程式の一般解 + 非斉次方程式の一つの解(特解)

から求めることができます。

t=0でV(t)=0であるとすると、A=−V0 となることが分かります。 従って、微分方程式(2)の求める解は、

$$ \begin{array}{l l l} V(t) = V_0(1-e^{\frac{-t}{RC}}) & \cdots & (3) \end{array} $$

となります。

sageへの入力:

v(t, R, C) = (1 - des)
plot(v(t, 1, 1),[t,0,5])

sage0-1.png

ラブラス変換を使った微分方程式の解法

ラプラス変換を使用して微分方程式の解を求めることができます。ただし、求めることができるのは一般解ではなく「初期値問題」における特殊解です。*3

ラブラス変換とは

ラプラス変換とは、関数\(f(t)\)に\(e^{-st}\) を掛け、t について0 から無限大まで積分したものです。その積分はs の関数\(F(s)\)になるが、これをもとの関数\(f(t)\)のラプラス変換とよび、\(\mathcal{L}(f(t))\)と表します。 $$ F(s) = \mathcal{L}(f(t)) = \int_{0}^{\infty}e^{-st}f(t)dt $$

ここで、\(s\)は\(t\)に無関係な変数であり、\(t\)は実変数である。逆に\(f(t)\)は\(F(s)\)の逆変換とよび、\(\mathcal{L}^{-1}(F(s))\)と表します。

sageへの入力:

var('t s')
f = function('f', t)
# ラプラス変換のsageでの表現
view(laplace(f, t, s))

\(\mathcal{L}\left(f\left(t\right), t, s\right)\)

一般的なラプラス変換の例

主な関数のラプラス変換をした結果を以下に示します。

元の関数ラプラス変換結果
\(\delta\)1
\(1\)\(\frac{1}{s}\)
\(t\)\(\frac{1}{s^{2}}\)
\(t^2\)\(\frac{1}{s^{3}}\)
\(t^n\)\(s^{{(-n - 1)}} \Gamma\left(n + 1\right)\)
\(cos(\omega t)\)\(\frac{s}{{(\omega^{2}+s^{2})}}\)
\(sin(\omega t)\)\(\frac{\omega}{{(\omega^{2} + s^{2})}}\)
\(e^{a t}\)\(-\frac{1}{{(a - s)}}\)
\(t e^{a t}\)\(\frac{1}{{(a - s)}^{2}}\)

上記の表を出力するsageの入力:

# 変数の宣言と制約条件n > 0をセット
var('n omega a')
assume(n>0)
# 主な関数のラプラス変換の結果
print latex(dirac_delta), laplace(dirac_delta(t), t, s)
print 1, laplace(1, t, s)
print t, laplace(t, t, s)
print t^2, laplace(t^2, t, s)
print t^n, laplace(t^n, t, s)
print cos(omega*t), laplace(cos(omega*t), t, s)
print sin(omega*t), laplace(sin(omega*t), t, s)
print exp(a*t), laplace(exp(a*t), t, s)
print t*exp(a*t), laplace(t*exp(a*t), t, s)

出力:

\delta 1
1 1/s
t s^(-2)
t^2 2/s^3
t^n s^(-n - 1)*gamma(n + 1)
cos(omega*t) s/(omega^2 + s^2)
sin(omega*t) omega/(omega^2 + s^2)
e^(a*t) -1/(a - s)
t*e^(a*t) (a - s)^(-2)

ラプラス変換の性質

ラプラス変換の性質で、特質すべきはラプラス変換の微分によってsが掛けられる点です。

$$ \mathcal{L}(f') = s\mathcal{L}(f) + f(0) $$

これをsageを使って表現すると以下のようになります。

sage入力:

f = function('f', t)
laplace(diff(f,t), t, s)

s*laplace(f(t), t, s) - f(0)

微分方程式の解法

ラブラス変換を使った微分方程式の解法は、以下の手順で行います。

  1. 微分方程式にラプラス変換を施し、微分方程式を変数t領域から変数s領域へ移します
  2. 得られた方程式は演算子$s$の方程式となり、solve関数により解を求めます
  3. 求めたs 関数の解を逆ラプラス変換を用いてt の関数に変換します

それでは、sageで微分方程式(1)をラプラス変換を使って解くと、以下のようになります。

sageの入力:

# deをラプラス変換する
l1 = laplace(de, t, s); l1

(s*laplace(V(t), t, s) - V(0))*C*R + laplace(V(t), t, s) == 0

# この方程式をlapace(V(t), t, s)について解くと
s1 = solve(l1, laplace(V(t), t, s)); show(s1)
# 解の右辺に初期値V(0)=1を代入する
s11 = s1[0].rhs().subs_expr(V(0) == 1); s11

(laplace(V(t), t, s) == C*R*V(0)/(C*R*s + 1)

C*R/(C*R*s + 1)

# 得られた解C*R/(C*R*s + 1)を逆ラプラス変換する
is1 = inverse_laplace(s11, s, t); is1

e^(-t/(C*R))

これで、ラプラス変換からも\(e^{\frac{-t}{RC}}\)の解を得ることができました。

手計算では、ラプラス変換表を使って逆ラプラス変換を行ってきました。

微分方程式(2)の解

次に微分方程式(2)に対しても同様にやってみます。

sageへの入力:

# 微分方程式(2)を定義する
de2 = V + C*R*diff(V,t) == unit_step(t)
l2 = laplace(de2, t, s); l2
# ラプラス変換した後、
s2 = solve(l2, laplace(V(t), t, s)); show(s2)

laplace(V(t), t, s) == (C*R*s*V(0) + 1)/(C*R*s^2 + s)

# 得られた解に初期値V(0)=0を代入し
s22 = s2[0].rhs().subs_expr(V(0) == 0); show(s22)
# 逆ラプラス変換する
inverse_laplace(s22, s, t)

\(\frac{1}{C R s^{2} + s}\)

-e^(-t/(C*R)) + 1

微分方程式(1)と同様微分方程式(2)も期待した解を得ることができました。

maximaを使った微分方程式の解法

sageでもある程度の微分方程式は解くことができますが、初期値の柔軟性という点では、maximaに一日の長があるようです。

sageには、maximaの処理系とそのインタフェースが含まれており、maxima関数を使ってmaximaに処理をさせることができます。

次に以下の微分方程式をmaximaを使って解いてみます。 $$ x^2\frac{dy}{dx}+3xy = \frac{sin(x)}{x}, y(\pi) = 0 $$

maximaを使った微分方程式の解法は以下の手順で行います。

_sage_()関数は、別の処理系(maxima, scilab, R等)の結果をsageの表現に変換するために使用します。

sageの入力:

# 変数x, yを定義
var('x y')
# maximaを使って微分方程式を定義:diffの前の'に注意
deq = maxima("x^2*'diff(y,x) + 3*x*y = sin(x)/x")
# 微分方程式を解く
d2 = deq.ode2(y,x).ic1(x=pi,y=0)
# 解を表示
show(deq.ode2(y,x))
# maxima の結果をsageの表現に変換するには_sage()_を使い、rhs()を使ってyの関数のみを取り出すことができる
d3 = d2._sage_(); d3.rhs()

\(y={{{\it c}-\cos x}\over{x^3}}\)

-(cos(x) + 1)/x^3

# ic1を使って初期値を指定して微分方程式を解く
d4 = deq.ode2(y,x).ic1(x=pi,y=0); d4

y=-(cos(x)+1)/x^3

# 結果をプロットする
plot(d4._sage_().rhs(), [x, 0, pi])

sage0-2.png

このようにsageを使って微分方程式を様々な手法で解くことにより、解の検証も可能です。<p>

是非、この機会にsageを使って微分方程式を解いてみてください。

コメント

選択肢 投票
おもしろかった 4  
そうでもない 0  
わかりずらい 1  

皆様のご意見、ご希望をお待ちしております。


(Input image string)

*1 図と式の一部は、http://www.astr.tohoku.ac.jp/~chinone/LPF/LPF-node1.html を参照しました
*2 図と式の一部は、http://www.waseda.jp/ocw/ComputerScience/17-16005009-01CircuitTheorySpring2004/StudyMaterials/Chap3.html を参照しました
*3 ラプラス変換を使った微分方程式の解法は、http://chemeng.on.coocan.jp/cemath/cemath11.html を参照しました

トップ   新規 一覧 単語検索 最終更新   ヘルプ   最終更新のRSS
SmartDoc